
「初めての3Dモデリング Blender3超入門」から作成した狐の製作途中です。画像は口元に色を塗っているところで、最終的にはボーンを入れて、動かすまでいきたいと考えています。

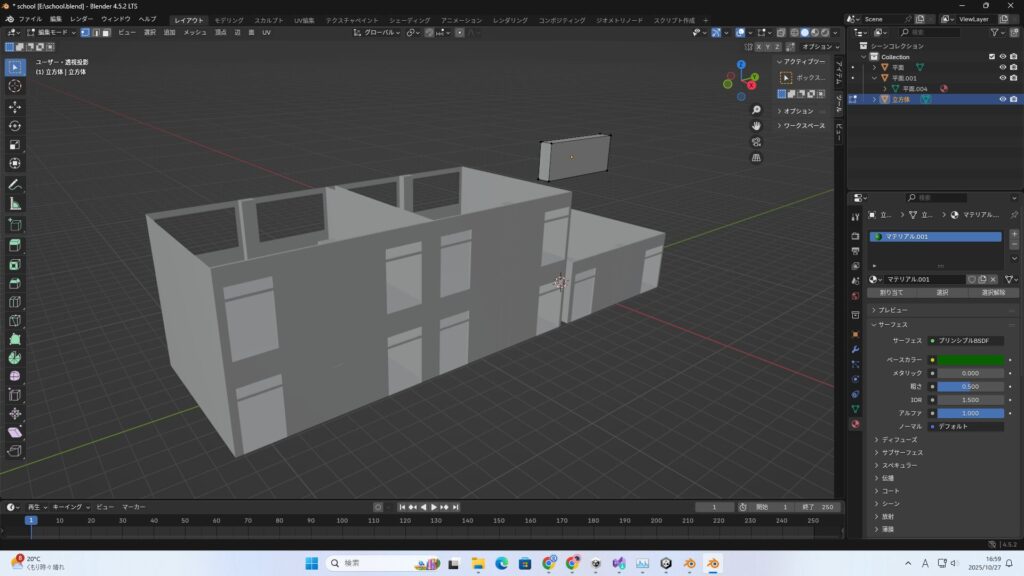
二松学舎を自分で作ってみたもの。(製作時間2時間ちょい)一応寸法は、1-2をもとにしているが、あまりにも無駄なポリゴンが頻出している。今後はBlenderのアドオンであるArchmeshを活用して、BlenderとUnityでのモデリングしたもののインポートやテクスチャ設定、プレイヤーの行動の設定などについて調べていきたい。

コメント